Instance Verification Kit (IVK)
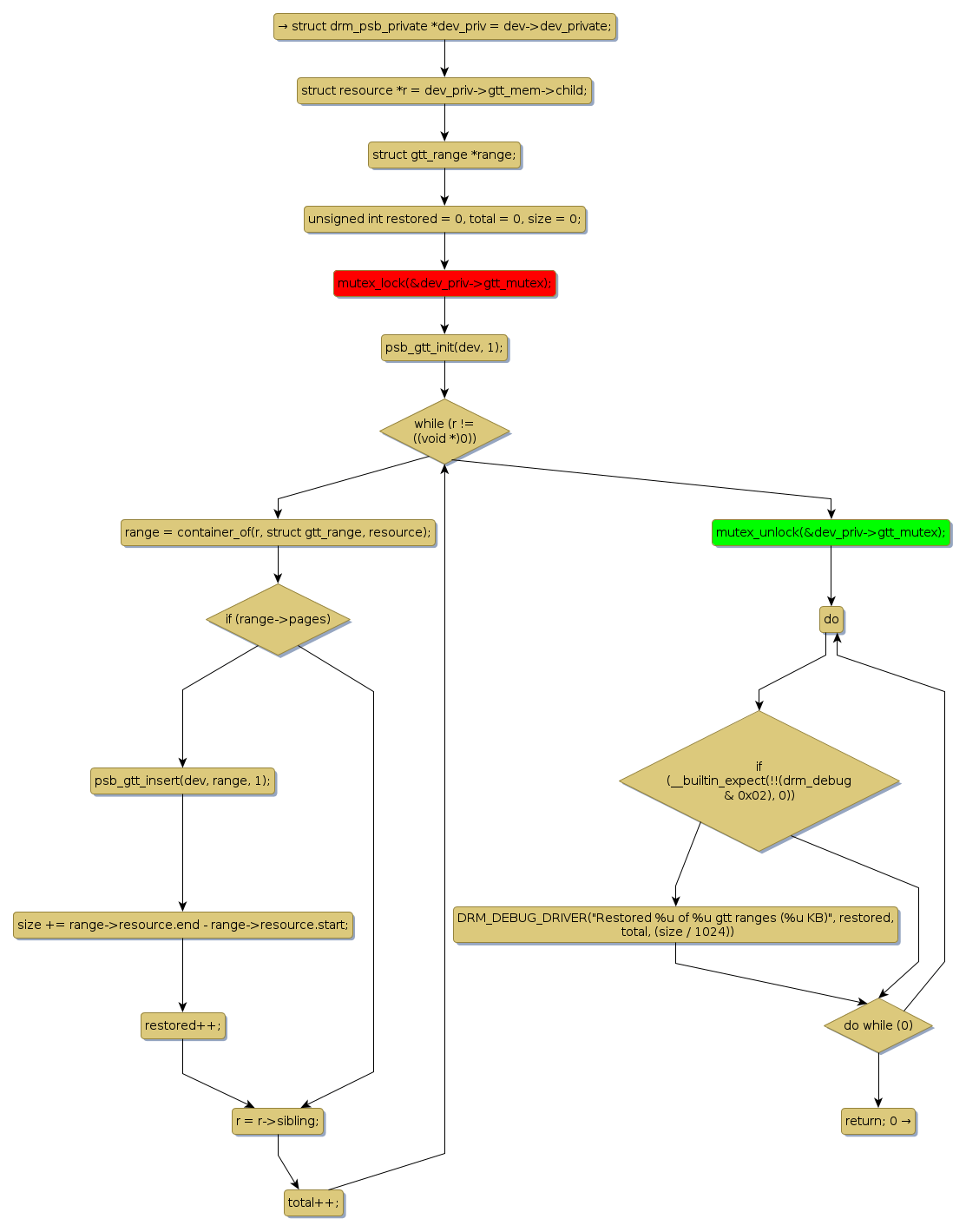
mutex lock @ [15384+33+/linux-3.19-rc1/drivers/gpu/drm/gma500/gtt.c]
Instance Signature: gtt_mutex
|
The Matching Pair Graph:
|
|
Function Name
|
Control Flow Graph (CFG)
|
Events Flow Graph (EFG)
|
Source Correspondence
|
|
psb_gtt_restore
|
|
|
[15108+15+/linux-3.19-rc1/drivers/gpu/drm/gma500/gtt.c]
|